
2022年海南省高职对口单独招生考试定于5月21日进行。为便于考生了解考试安排、考试规则及疫情防控的相关要求,现将有关事项公告如下:
一、考试时间

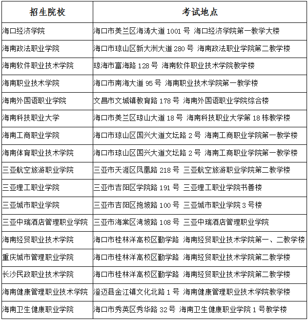
二、考试地点

三、准考证下载打印
5月18日至21日,考生可登陆海南省考试局网站(http://ea.hainan.gov.cn/),凭报考卡和密码进入高职分类招生报名系统下载打印《准考证》。考生按照《准考证》上标注的考试地点、考场和考试时间,准时参加考试。
四、疫情防控要求
(一)自5月7日起,所有考生须通过微信或支付宝等app扫描海南省健康码进行每日实名健康打卡。考前,相关部门将对所有考生健康码信息进行筛查,未申领健康码及行程码的人员不得参加考试。
(二)考生应提前了解海南省卫健委官网(http://wst.hainan.gov.cn/swjw/)最新发布的《全国风险管控地区分类和防控措施》及考点所在地疫情防控相关要求,并按属地化进行管理,做好应考相关安排,以免耽误考试。同时,应尽量避免与省外来琼人员接触、避免到人群聚集场所,密切关注自己健康码状况,如出现健康码红、黄、灰码应及时咨询当地卫生防疫部门,采取措施,按要求检测核酸,及时转码。
(三)考试期间,所有考生进入考点须出示健康码绿码、行程码绿码及考前48小时内1次核酸检测阴性证明,经工作人员核验无异常后方可进入常规考点、常规考场参加考试。
(四)考试期间,所有考生进入考点须接受体温检测,排队前后间隔不低于1米,减少人员接触。考生体温低于37.3℃方可进入考点,第一次测量体温不合格的,可适当休息后使用其他设备或其他方式再次测量。进入考点进行体温测量时或考试期间发热(体温≧37.3℃)的,经综合评估不符合条件者,可主动放弃考试或由工作人员确定后续安排。
(五)考生需至少提前1小时或更早到达考点,确保有足够的时间完成体温检测及防疫健康检查等流程。除身份核验时必要摘下口罩外,考生在进入考点及考试过程中必须全程佩戴口罩。
(六)依据我省疫情防控新要求,有以下任一情况者,应及时向考点学校报告,由卫健、疾控部门综合研判后,再确定考试安排:
1.已治愈出院的确诊病例和已解除集中隔离医学观察的无症状感染者,尚在随访及医学观察期内的人员。
2.尚未解除医学观察的密切接触者和密切接触者的密切接触者。
3.21天内有国内中高风险地区旅居史者。14天内有涉疫区以及行程码核验带*号的城市旅居史者。中、高风险地区按照我省最新(截至考前1天)《全国风险管控地区分类和防控措施》执行。
4.28天内有境外及香港特区、台湾省旅居史者。
(七)考生不得隐瞒行程、隐瞒病情、瞒报健康情况,若故意隐瞒以上情况并且参加考试,造成严重后果的,将由相关部门依据《中华人民共和国传染病防治法》等法律法规追究其法律责任。
五、考试纪律要求
请考生务必认真阅读学习《考场规则》《国家教育考试违规处理办法》(节选),了解考试有关要求及违规处理有关规定,自觉遵守考试纪律,诚信应考。
咨询电话:0898-65853852。周一至周五正常工作时间(上午8:00-12:00,下午2:30-5:30),法定节假日除外。
附件:1.考场规则
2.国家教育考试违规处理办法(节选)
3.考点学校联系方式
海南省考试局
附件1:考场规则
1.自觉服从监考员等考试工作人员管理,不得以任何理由妨碍监考员等考试工作人员履行职责,不得扰乱考场及其他考试工作场所的秩序,不得危害他人的身体健康和生命安全。
2.凭本人《准考证》和有效居民身份证原件,按规定时间和地点参加考试。考生应在开考前50分钟到达考点,主动接受考试工作人员按规定进行的身份验证、健康码、通信行程卡及考前48小时内的核酸检测等信息核验、金属探测器安检和对随身物品等进行的必要检查。
3.遵守疫情防控管理规定,全程佩戴口罩参加考试,加强自我防护,进出考场保持人员间距。
4.入场时或考试过程中出现发热、咳嗽等呼吸道症状的,要及时主动报告监考员和现场工作人员,并配合考务人员做好相关安排和处置。
5.进入考场,只准携带2B铅笔、黑色字迹的钢笔或签字笔、直尺、圆规、三角板、无封套橡皮、透明笔袋等文具。严禁携带任何书刊、报纸、稿纸、图片、资料、具有通讯功能工具(如手机、照相设备、扫描设备等)或者有存储、编程、查询功能的电子用品以及涂改液、修正带等其他非考试物品进入考场。
6.入场后,对号入座,将《准考证》和有效身份证件始终放在桌子右上角以便核验。《准考证》正、反两面在使用期间不得涂改或书写。考生领到答题卡和试卷后,应认真阅读有关注意事项,在指定位置和规定时间内准确、清楚地填涂姓名、准考证号、座位号等,在答题卡指定的位置粘贴考生本人条形码。凡漏填(涂)、错填(涂)、书写字迹不清或条形码粘贴错位的答题卡,影响评卷结果的,责任由考生自负。
遇试卷、答题卡分发错误及试题字迹不清、重印、漏印或缺页等问题,应举手询问,在开考前报告监考员;开考后,再行报告、更换的,延误的考试时间不予延长;涉及试题内容的疑问,考生不得向监考员询问。
7.开考信号发出后方可开始答题。
8.考场时钟仅供参考,考试时间以广播指令为准。
9.开考15分钟后,不得进入考点参加当次科目考试;不得早于每科目考试结束前30分钟交卷出场;交卷出场后不得再进场续考,也不得在考场附近逗留或交谈。
10.在答题卡规定的答题区域内答题,写在草稿纸上或答题卡规定的答题区域外的答案一律无效。不得用规定以外的笔和纸答题,不得在答卷上做任何标记。
11.在考场内须保持安静,不得吸烟、不得喧哗、不得交头接耳、左顾右盼、打手势、做暗号,不得夹带、旁窥、抄袭或有意让他人抄袭,不得传抄答案或交换试卷、答题卡、草稿纸,不得传递文具、物品等,不得将试卷、答题卡或草稿纸带出考场。如身体出现异常情况,应立即报告考试工作人员和监考员。
12.在考试过程中,同一考场不允许两名或两名以上考生同时上洗手间。
13.考试结束信号发出后,立即停笔并停止答题,在监考员依序收齐答题卡、试卷、草稿纸后,根据监考员指令依次退出考场。
14.如不遵守考场规则,不服从考试工作人员管理,有违规行为的,按照《中华人民共和国教育法》《国家教育考试违规处理办法》(教育部令第33号) 等确定的程序和规定严肃处理,并将记入国家教育考试诚信档案。考生须配合监考员等工作人员对本人违规事实的认定和处置并按要求签字。
附件2:国家教育考试违规处理办法(节选)
第五条 考生不遵守考场纪律,不服从考试工作人员的安排与要求,有下列行为之一的,应当认定为考试违纪:
(一)携带规定以外的物品进入考场或者未放在指定位置的;
(二)未在规定的座位参加考试的;
(三)考试开始信号发出前答题或者考试结束信号发出后继续答题的;
(四)在考试过程中旁窥、交头接耳、互打暗号或者手势的;
(五)在考场或者教育考试机构禁止的范围内,喧哗、吸烟或者实施其他影响考场秩序的行为的;
(六)未经考试工作人员同意在考试过程中擅自离开考场的;
(七)将试卷、答卷(含答题卡、答题纸等,下同)、草稿纸等考试用纸带出考场的;
(八)用规定以外的笔或者纸答题或者在试卷规定以外的地方书写姓名、考号或者以其他方式在答卷上标记信息的;
(九)其他违反考场规则但尚未构成作弊的行为。
第六条 考生违背考试公平、公正原则,在考试过程中有下列行为之一的,应当认定为考试作弊:
(一)携带与考试内容相关的材料或者存储有与考试内容相关资料的电子设备参加考试的;
(二)抄袭或者协助他人抄袭试题答案或者与考试内容相关的资料的;
(三)胁迫他人为自己抄袭提供方便的;
(四)携带具有发送或者接收信息功能的设备的;
(五)由他人冒名代替参加考试的;
(六)故意销毁试卷、答卷或者考试材料的;
(七)在答卷上填写与本人身份不符的姓名、考号等信息的;
(八)传、接物品或者交换试卷、答卷、草稿纸的;
(九)其他以不正当手段获得或者试图获得试题答案、考试成绩的行为。
第七条 教育考试机构、考试工作人员在考试过程中或者在考试结束后发现下列行为之一的,应当认定相关的考生实施了考试作弊行为:
(一)通过伪造证件、证明、档案及其他材料获得考试资格、加分资格和考试成绩的;
(二)评卷过程中被认定为答案雷同的;
(三)考场纪律混乱、考试秩序失控,出现大面积考试作弊现象的;
(四)考试工作人员协助实施作弊行为,事后查实的;
(五)其他应认定为作弊的行为。
第八条 考生及其他人员应当自觉维护考试秩序,服从考试工作人员的管理,不得有下列扰乱考试秩序的行为:
(一)故意扰乱考点、考场、评卷场所等考试工作场所秩序;
(二)拒绝、妨碍考试工作人员履行管理职责;
(三)威胁、侮辱、诽谤、诬陷或者以其他方式侵害考试工作人员、其他考生合法权益的行为;
(四)故意损坏考场设施设备;
(五)其他扰乱考试管理秩序的行为。
第九条 考生有第五条所列考试违纪行为之一的,取消该科目的考试成绩。
考生有第六条、第七条所列考试作弊行为之一的,其所报名参加考试的各阶段、各科成绩无效;参加高等教育自学考试的,当次考试各科成绩无效。
有下列情形之一的,可以视情节轻重,同时给予暂停参加该项考试1至3年的处理;情节特别严重的,可以同时给予暂停参加各种国家教育考试1至3年的处理:
(一)组织团伙作弊的;
(二)向考场外发送、传递试题信息的;
(三)使用相关设备接收信息实施作弊的;
(四)伪造、变造身份证、准考证及其他证明材料,由他人代替或者代替学生参加考试的。
参加高等教育自学考试的考生有前款严重作弊行为的,也可以给予延迟毕业时间1至3年的处理,延迟期间考试成绩无效。
第十条 考生有第八条所列行为之一的,应当终止其继续参加本科目考试,其当次报名参加考试的各科成绩无效;考生及其他人员的行为违反《中华人民共和国治安管理处罚法》的,由公安机关进行处理;构成犯罪的,由司法机关依法处理追究刑事责任。
第十一条 考生以作弊行为获得的考试成绩并由此取得相应的学位证书、学历证书及其他学业证书、资格资质证书或者入学资格的,由证书颁发机关宣布证书无效,责令收回证书或者予以没收;已经被录取或者入学的,由录取学校取消录取资格或者其学籍。
第十二条 在校学生、在职教师有下列情形之一的,教育考试机构应当通报其所在学校,由学校根据有关规定严肃处理,直至开除学籍或者予以解聘:
(一)代替考生或者由他人代替参加考试的;
(二)组织团伙作弊的;
(三)为作弊组织者提供试题信息、答案及相应设备等参与团伙作弊行为的。
附件3:考点学校联系方式


吉林省2022年高职分类考试将于5月14日-16日进行,现将有关事项通知如下:...查看更多

近日,自治区招生考试院发布通知,调整我区2022年高职对口中职自主招生工作时间安排。...查看更多
如果你需要在线作图,30gk小编推荐个不错的在线作图网站:https://www.zhaotu.com/
以上,就是30高考网的小编给大家带来的2022年海南高职对口单独招生考试考前公告全部内容,希望对大家有所帮助!
本文标题:2022年海南高职对口单独招生考试考前公告
wap地址: https://m.30gk.com/newsdetail/251686.html