
各设区市教育考试中心(教育考试院)、省直管县(市)教育考试中心,省直有关考点:
30高考网小编推荐:
2022年上海普通高校招生艺术类专业统一考试网上咨询时间安排
根据我省艺术类专业统考实际,结合有关专家意见,现将江西省2022年普通高校招生艺术类专业统一考试大纲分《江西省2022年普通高校招生美术与设计学类专业统一考试大纲》《江西省2022年普通高校招生音乐学类、舞蹈学类、戏剧与影视学类、播音与主持艺术专业统一考试大纲》予以印发,请认真做好宣传工作。
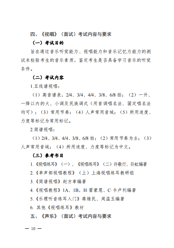
与2021年相比,2022年普通高校招生音乐学类专业统一考试大纲主要有三项调整:一是原有考试科目《音乐主项》《音乐副项》(声乐或器乐)调整为声乐、器乐(钢琴)、器乐(非钢琴)任选一项考试,不得兼报;二是省教育考试院统一制作发布声乐面试的规定曲目及伴奏音频库,每位考生考前从规定曲目中选取两首备考(两首曲目应为不同曲名的声乐作品),考中由考场随机选择一首作为考试曲目。器乐科目面试,每位考生考前自备两首演奏曲目,考中由考场随机选择一首作为考试曲目;三是专业总分为200分:[声乐或器乐(钢琴)或器乐(非钢琴)面试成绩(满分100分)×80%+《乐理、练耳与音乐常识》成绩(满分100分)×10%+《视唱》成绩(满分100分)×10%]×2。
考生必须遵守考试纪律、考场规则、考试要求。在所有面试专业的考试中,考生不得自报真实姓名(含单报姓氏或名字)和考生信息(考生号、准考证号),不遵守者该专业面试成绩按零分处理。
2022年全省艺术类专业统考笔试科目继续实行网上评卷,考试文具由考生自行购置〔基本配备为:2B涂卡铅笔,0.5mm中性黑色字迹水笔(可配替换芯),橡皮擦,透明垫板〕。专业面试科目继续实行评委电子记分。
附件:江西省2022年普通高校招生艺术类专业统一考试大纲
江西省教育考试院
江西省2022年普通高校招生艺术类专业统一考试大纲




































如果你需要在线作图,30gk小编推荐个不错的在线作图网站:https://www.zhaotu.com/
以上,就是30高考网的小编给大家带来的2022年江西省普通高校招生艺术类专业统一考试大纲全部内容,希望对大家有所帮助!
本文标题:2022年江西省普通高校招生艺术类专业统一考试大纲
wap地址: https://m.30gk.com/newsdetail/210274.html