
一、报名地址
https://www.sneac.com/
30高考网小编推荐:
二、报名重要时间点
1.报名缴费时间
2022年高考网上报名时间:为2021年11月15日至21日报名并缴费。报名费考试费110元。报考费通过网上银行或微信支付缴纳。
2.头像信息采集
报名期间报考者本人必须到县(区、市)招生考试机构指定的地点采集第二代居民身份证信息和本人正面免冠彩色头像,考生头像采集规范及标准按照《普通高等学校招生图像采集规范及信息标准》执行。
3.信息确认时间
2021年11月25日前,考生确认报名信息。报名信息必须真实准确,考生本人须对填写的个人信息负责。
4.专业课统考报名缴费
2021年11月30日8∶00至12月2日18∶00
5.艺术类准考证打印
2021年12月9日8∶00后
6.体检时间
2022年3月15日前,各地对考生进行身体健康状况检查。体检表和条形码由省教育考试院统一印制,体检表领取和扫描时间另行通知。
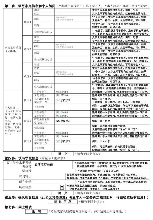
三、报名流程


四、报考科类
报考科类分为文史、艺术(文)、理工、艺术(理)、体育5个类别。报考者只能选报其中一类,报名后不得更改。
文史、艺术(文)类全国统考科目为语文、数学(文)、文科综合和外语;理工、艺术(理)、体育类全国统考科目为语文、数学(理)、理科综合和外语。
外语科目包括听力考试和笔试。
填报志愿时,在提前批次,艺术类、体育类考生只能填报艺术类、体育类志愿,不得兼报其他科类志愿;
在其他批次(普通批次),艺术(文)类考生可以填报文史类志愿,艺术(理)类、体育类考生可以填报理工类志愿。文史类、理工类考生不得兼报其他科类志愿。
艺术类考生报名时选择艺术(文)或者艺术(理),在填报志愿时可以填报提前批次的艺术类以及普通批次的文史/理工类。
五、报名注意事项
1.按规定时间报名
必须在规定时间内报名,过时不能填报。
2.登录指定网站
凭县(区)招办制发的用户名和密码,登录“陕西省教育考试院门户网站”,按照系统所列项目和要求报名。
3.报名过程
阅读条款;
修改密码;
填写基本信息;
填写家庭信息;
填写学校信息;
确认报名信息;
网上缴费。
在第6步在点击“确认提交”之前,可修改已经填报的内容,点击“确认提交”后即无法修改。
4.办理“报名信息确认单”
网上报名并确认提交后,必须在规定时间内到所属中学(报名点)办理“报名信息确认单”签字确认手续,否则网上所报信息无效。
5.在规定时间内完成报名流程
凡未按时报名、未按时确认提交报名信息、未按时缴费、未按时签字确认报名信息、未按系统所列项目和要求报名的,其后果由考生承担。
6.预留手机号保持畅通
高考报名预留手机号必须保证在上大学前始终保持畅通。
7.严格保存报名号及密码
严格保存报名号及密码,也不要丢失或忘记,后期打印准考证,高考成绩查询,志愿填报,录取信息查询等都需要。不要向任何人外泄,以防止志愿填报被篡改。
如果你需要在线作图,30gk小编推荐个不错的在线作图网站:https://www.zhaotu.com/
以上,就是30高考网的小编给大家带来的2022年陕西省高考报名流程及注意事项全部内容,希望对大家有所帮助!
本文标题:2022年陕西省高考报名流程及注意事项
wap地址: https://m.30gk.com/newsdetail/224833.html