
为全面贯彻全国教育大会精神,深入落实《国务院关于深化考试招生制度改革的实施意见》(国发〔2014〕35号),根据《关于在部分高校开展基础学科招生改革试点工作的意见》(教学〔2020〕1号)等文件,服务国家重大战略需求,加强基础学科拔尖创新人才选拔培养,经批准我校2022年继续开展基础学科招生改革试点(也称“厦门大学强基计划”),探索多维度考核评价模式,选拔一批在数学类、物理学、化学类、生物科学类、历史学、哲学等专业领域有志向、有兴趣、有天赋的青年学生进行专门培养,为国家重大战略领域输送后备人才。
一、招生对象及报名条件
在我校安排强基计划招生的省份,符合2022年全国普通高等学校招生全国统一考试报名条件,综合素质优秀或基础学科拔尖,并有志于服务国家重大战略需求的高中毕业生均可申请报名。申请报名考生分为以下两类:
第一类:高考成绩优异的考生。
第二类:相关学科领域具有突出才能和表现的考生。高中阶段在全国中学生五项学科竞赛(数学、物理、化学、生物学、信息学)任一竞赛中获得全国决赛一、二等奖的优秀高中毕业生。
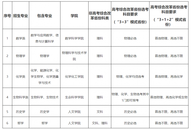
二、招生专业及计划

聚焦国家关键领域以及人才紧缺领域,突出基础学科支撑引领,结合学校国家一流建设学科、基础学科拔尖学生培养计划2.0以及学校优势学科,在数学类、物理学、化学类、生物科学类、历史学、哲学等6个专业进行招生。具体招生专业、招生科类及选考科目要求详见附件。
我校2022年强基计划招生分省分专业招生计划详见报名系统。
三、报名方式与选拔程序

(一)报名时间和办法
4月10日至30日,考生登录强基计划报名平台(网址:https://bm.chsi.com.cn/jcxkzs/sch/10384),按要求准确、完整地完成网上报名。考生按所在省份我校投放的强基计划招生专业进行填报(填报专业有先后顺序),每位考生最多可报考我校6个专业志愿,不设置专业调剂。报考我校强基计划的考生不能兼报其他高校。
(二)报名考生均须参加全国统一高考。
(三)考生确认
6月10日-20日,考生登录强基计划报名平台(网址:https://bm.chsi.com.cn/jcxkzs/sch/10384)进行志愿确认,按要求签订参加我校考核承诺书。未在规定时间内按要求确认志愿者,默认为放弃我校考核。放弃我校考核的考生将不入围我校考核。
对于确认参加我校考核后又无故放弃的考生,我校将通报生源省份考试招生机构并如实记入诚信档案。
(四)入围学校考核办法
1.6月26日前,确定入围我校考核的考生名单并公示入围标准。
2.对于第一类考生,要求高考成绩(不含任何政策性加分,下同)高出所在省(区、市)第一批次录取控制分数线(合并录取批次省份按单独划定的相应分数线执行,下同),理科/首选物理类考生高出60分及以上、文科/首选历史类考生高出40分及以上、高考综合改革“3+3”模式省份高出40分及以上(高考总分非750分的省份按总分750分折算并四舍五入计算),其中报考数学类专业要求高考数学单科成绩达到125分及以上。在此基础上,依据高考成绩,以我校在相关省份强基计划分专业招生计划数的6倍以内,按照专业优先的原则确定入围考生名单以及考核专业,各专业志愿之间不设分数级差(末位同分同时入围)。
对于第二类考生,要求高考成绩达到所在省(区、市)本科一批录取最低控制分数线,入围考核专业为考生的第一专业志愿。
(五)交费确认和学校考核
入围考核考生须自公布入围考核名单之日起,至我校规定的日期之前凭报名号和身份证号登录厦门大学考试中心缴费系统(网址:https://examination.xmu.edu.cn/pay/login)交纳报考费[每人170元(闽发改服价函【2021】402号)],并下载打印准考证。逾期未按上述要求办理,系统自行关闭,视为自动放弃考试资格。我校学科专业考核有关通知与最新动态信息将通过考试中心、招生办公室和相关报考学院网站发布,考生务必密切跟踪关注,及时响应、配合,以免贻误。
预计7月1日-2日举行学校考核(含学科专业考核和体育测试)。
1.学科专业考核:学科专业考核含笔试和面试。笔试主要考查相关学科基础知识、基础理论、基础能力。面试结合学生综合素质档案,主要考查学生发现问题和解决问题能力、归纳演绎等思辨能力以及对科学研究的兴趣等。我校将根据各专业笔试成绩划定相应合格分数线(以不超过我校在相关省份强基计划相应专业招生计划数的2倍分别划定),达到笔试合格线考生方可进入面试,笔试成绩未上合格线考生不再折算我校综合考核成绩。有关笔试、面试具体时间请密切关注我校各相关工作网站发布的最新动态信息与通知,以免贻误。
2.体育测试:体育测试内容含立定跳远、坐位体前屈和引体向上(男)、一分钟仰卧起坐(女)。体育测试得分以《国家学生体质健康标准》(2014版)中对应项目高三年级组标准为准。未按我校要求参加体育测试,笔试和面试成绩视为无效。如因身体残疾、受伤等客观原因确实无法参加体育测试的考生,可凭残疾证、三甲医院诊断证明等材料向我校申请免测,申请通过者可予以免测。
3.考核成绩折算办法:笔试、面试成绩满分均为100分。笔试、面试成绩占学校综合考核成绩权重均为50%。
4.我校考核工作方案将视疫情防控等情况作相应调整。请密切关注我校相关工作网站发布的最新动态信息与通知, 以免贻误。
(六)录取办法
1.综合成绩折算办法
考生综合成绩=高考成绩/高考总分×100×85%+学校综合考核成绩/学校综合考核总分×100×15%。
2.确定录取名单
对于第一类考生,根据考生所在省份强基计划分专业招生计划,在各专业入围我校考核且考核合格的考生中,按综合成绩由高到低进行专业录取。考生综合成绩相同时,理科/首选物理类按学校考核成绩、高考数学成绩、高考英语成绩排序比较;文科/首选历史类按学校考核成绩、高考语文成绩、高考英语成绩排序比较。对于高考综合改革“3+3模式”省份,优先比较考生学校考核成绩,对于学校考核成绩和高考成绩均相同时按以下顺序进行比较:第1位序,比较高考语文成绩加高考数学成绩两门合计成绩高低,高者优先;第2位序,比较高考语文成绩和高考数学成绩中最高分科目成绩的高低,高者优先;第3位序,比较外语高考成绩高低,高者优先;第4位序,比较选考科目中最高单科成绩高低,高者优先;第5位序,比较选考科目中次高科成绩高低,高者优先。
对于第二类考生,综合成绩达到同省份第一类考生最低录取分数线的,我校追加计划予以录取。
学校招生工作领导小组按招生计划审定强基计划预录取名单,并报各省级招办审核,办理录取手续。
我校于7月5日前公布录取名单并公示录取标准。被正式录取的考生不再参加本省(区、市)后续高考志愿录取;未被录取的考生可正常参加本省(区、市)后续各批次高考志愿录取。
四、培养方案

学校配备一流的师资、创造一流的学术环境与氛围、提供一流的学习条件,努力培养具有家国情怀、全球视野、追求卓越、志存高远、学术基础扎实、科研创新能力突出的拔尖创新人才。
(一)德才兼顾的学生选拔机制。坚持“德才兼顾、严进严出”的原则,建立“两条路径、多次选拔、动态进出”的选拔机制,从高考生、在校优秀学生中选拔人才。加强过程管理,完善阶段性评价机制,根据不同学科、年级特点制定评价标准,多维度综合考查,实现学生动态进出,适时分流不适应强基计划学习的学生。
(二)协同育人的全程导师制度。注重大师引领,汇聚热爱教育、造诣深厚、德才兼备的专家学者主持计划实施,担任导师,为学生授课、指导科创项目、开设讲座等。建立导师、班主任、辅导员等协同育人机制,打造师生学习、文化、生活共同体,促进文理渗透、知识融合、思想碰撞。
(三)因材施教的育人模式。支持学生在导师指导下量身定制个性化培养方案,自主安排学习进程,支持提前完成培养方案规定内容,获得毕业所要求的学分的学生提前一年毕业。建立本硕博衔接的知识结构、课程体系、培养模式,提升课程挑战度,实施小班化教学,促进专通结合、交叉融合。建立循序渐进的科研训练体系,推进优质科研教学资源向本科生开放,鼓励学生早进课题、早进实验室、早进团队。鼓励学生参加课程学习、科研训练、学术会议等境外学术交流活动。
(四)人才培养的绿色通道。实施灵活的课程替代、免修、免听、缓修、学分认定等制度,在境内外交流、奖学金等方面予以适当优先考虑。强基生进入研究生培养阶段时,根据《厦门大学强基计划学生管理和研究生衔接培养实施办法》考核通过后实施学籍转段,及时转入培养方案确定的硕士或博士相关专业继续培养。学生在本科期间修完规定学分要求的课程、学业成绩达到规定要求,并通过毕业资格审核等,可获得荣誉学员证书。
五、其他说明
(一)关于学生综合素质档案。已建立省级统一信息平台省份,由省级教育行政部门统一将考生电子化的综合素质档案上传至强基计划报名系统。未建立省级统一信息平台的省份,由各省教育行政部门汇总本地各中学报考学生的综合素质档案后,统一上传至强基计划报名系统。
(二)对于综合素质档案造假或在我校考核中舞弊的考生,将取消强基计划的报名、考试和录取资格,并将有关情况通报有关省级招生考试机构或教育行政部门,由有关省级招生考试机构依照相关规定取消其当年高考报名、考试和录取资格,并视情节轻重暂停1-3年参加各类国家教育考试的处理。已经入学的,按教育部和我校相关规定处理取消学籍,毕业后发现的取消毕业证、学位证。中学应对所出具的材料认真核实,出现弄虚作假情形的,我校保留采取相关措施的权利。
(三)强基计划录取考生入学后原则上不转专业,本科阶段转专业范围原则上限于我校强基计划招生专业之内。强基计划学生应当聚焦本专业学习和研究,原则上不修读辅修专业。退出强基计划的学生不再转专业,亦不再具有申请免试攻读研究生资格。
(四)选拔测试期间,考生的交通、食宿等费用自理。入围高校考核的家庭经济困难考生可向我校提出申请,我校可酌情提供保障性路费和住宿补贴。
(五)学校未委托任何个人或中介组织开展强基计划等考试招生有关工作,不举办任何形式的培训活动。
(六)学校考核工作方案将视疫情防控情况作相应调整。请密切关注我校相关工作网站发布的动态信息与通知, 以免贻误。
六、监督保障机制
(一)我校强基计划招生改革试点招生工作在学校招生工作领导小组的领导下,由学校招生考试部门统一组织和实施。我校在实施本简章的过程中做到招生方案公开、选拔方法公正、录取标准公示。
(二)我校选派工作责任心强、专业水平高的相关专业领域专家参加考核工作,严明工作纪律,加强业务培训,确保公平公正。
(三)我校将对考核过程全程录音录像,专家评委和考生面试顺序由“双随机”抽签的方式确定。
(四)我校对强基计划录取的学生进行入学资格复查,对不具备入学资格的学生,按教育部相关规定处理。
(五)我校强基计划招生工作接受学校纪检、监察部门全程监督,并接受社会监督。
七、咨询方式
地址:福建省厦门市思明南路422号厦门大学
邮政编码:361005
厦门大学招生办公室联系方式:
网址:http://zs.xmu.edu.cn
电话:0592-2188888
传真:0592-2180256
邮箱:zs@xmu.edu.cn
厦门大学考试中心联系方式:
网址:http://kszx.xmu.edu.cn
电话:0592-2184166
传真:0592-2184117
邮箱:kszx@xmu.edu.cn
厦门大学人文学院联系方式:
网址:https://rwxy.xmu.edu.cn/
电话:0592-2182723(历史学)、0592-2182794(哲学)
邮箱:rwxylyl@xmu.edu.cn(历史学)、rwxy3@xmu.edu.cn(哲学)
厦门大学数学科学学院联系方式:
网址:http://math.xmu.edu.cn/
电话:0592-2580609
邮箱:mathbk@xmu.edu.cn
厦门大学物理科学与技术学院联系方式:
网址:https://cpst.xmu.edu.cn/
电话:0592-2180560
邮箱:physjx1@xmu.edu.cn
厦门大学化学化工学院联系方式:
网址:https://chem.xmu.edu.cn/
电话:0592-2188578
邮箱:elite@xmu.edu.cn
厦门大学生命科学学院联系方式:
网址:https://life.xmu.edu.cn/
电话:0592-2185620
邮箱:smbk@xmu.edu.cn
对我校强基计划招生考试录取工作有异议,可向我校纪委(监察处)反映,联系电话:0592-2180299。
八、本简章由厦门大学招生办公室负责解释。
附件:厦门大学2022年强基计划招生专业、招生科类及选考科目要求


东南大学是我国最早建立的高等学府之一,秉承“止于至善”的校训,赢得了“以科学名世,以人才报国”的广泛赞誉。为全面贯彻全国教育大会精神,深入落实《国务院关于深化考试招生制度改革的实施意见》(国发〔2014〕35号),根据《关于在部分高校开展基础学科招生改革试点工作的意见》(教学〔2020〕1号)等文件,服务国家重大战略需求,加强基础学科拔尖创新人才选拔培养,经批准我校2022年继续开展基础学科招生改革试点(也称“东南大学强基计划”),探索多维度考核评价模式,选拔一批有志向、有兴趣、有天赋的青年学生进行专门培养,为国家重大战略领域输送后备人才。...查看更多

为全面贯彻全国教育大会精神,深入落实《国务院关于深化考试招生制度改革的实施意见》(国发〔2014〕35号),根据《关于在部分高校开展基础学科招生改革试点工作的意见》(教学〔2020〕1号)等文件要求,服务国家重大战略需求,加强基础学科拔尖创新人才选拔培养,经批准我校2022年继续开展基础学科招生改革试点(也称“中国农业大学强基计划”),探索多维度考核评价模式,选拔一批有志向、有兴趣、有天赋,有强烈的专业兴趣、科研志向和吃苦耐劳精神的青年学生进行本硕博衔接培养,为国家重大战略领域输送后备人才。...查看更多

为深入落实《国务院关于深化考试招生制度改革的实施意见》(国发〔2014〕35号),加强基础学科拔尖创新人才选拔培养,服务国家重大战略需求,根据《关于在部分高校开展基础学科招生改革试点工作的意见》(教学〔2020〕1号),我校2022年继续开展强基计划招生,探索多维度考核评价模式,选拔一批有志向、有兴趣、有天赋,以“立报国大志,做强国大事”为人生追求的青年学生进行专门培养,为国家重大战略领域输送后备人才。...查看更多
如果你需要在线作图,30gk小编推荐个不错的在线作图网站:https://www.zhaotu.com/
以上,就是30高考网的小编给大家带来的厦门大学2022年强基计划招生简章全部内容,希望对大家有所帮助!
本文标题:厦门大学2022年强基计划招生简章
wap地址: https://m.30gk.com/newsdetail/249331.html