
根据教育部、中央军委政治工作部、中央军委训练管理部《关于做好2022年军队院校招收普通高中毕业生工作的通知》(军训〔2022〕96号),今年25所军队院校计划在川招收普通高中毕业生832人(附件1)。为圆满完成招生任务,现将有关事项通知如下:
一、招生对象基本条件
报考军队院校的青年学生,必须具备下列条件:
(一)参加今年普通高等学校招生全国统一考试,普通高中应届、往届毕业生均可报考。
(二)年龄不低于17周岁、不超过20周岁(截至2022年8月31日),未婚。
(三)高中阶段体质测试成绩及格以上。
(四)参加由军队组织的政治考核、面试和体检,结论均为合格。
二、政治考核
(一)组织领导。政治考核由省军区统一领导,考生户籍所在地或经常居住地的县级以上地方人民政府征兵办公室统一组织,同级公安机关具体实施,同级兵役机关、教育部门和所在中学等配合做好相关工作。
(二)考核程序。1.普通高级中学组织有报考军队院校意愿的毕业生填写政治考核表,报所在县、市、区教育部门(拟报考军队院校对政治条件有特别要求专业的(如战略支援部队信息工程大学)普通高中毕业生,应主动申报,以便于及时开展走访调查,否则将影响投档录取)。2.县、市、区教育部门将政治考核对象名单和政治考核表报送所在县、市、区兵役机关。3.县、市、区兵役机关按照《军队征集和招录人员政治考核规定》(军法〔2021〕62号),会同同级公安机关于10个工作日内,完成政治考核。4.县、市、区兵役机关于面试和体检工作开始前,将政治考核情况逐级上报至省军区战备建设局,省军区战备建设局将政治考核通过人员名单提供给省高等学校招生考试委员会办公室。
(三)时限要求。从本通知下发之日起,至6月27日公布面试和体检名单前,政治考核结果均有效,个别特殊情况可延长至7月4日。超过最后时限政治考核结果无效。
三、面试和体检
面试和体检由省军区会同军队院校、军队人员医学选拔定点医疗机构共同实施。面试工作人员由全军招生办公室从军队院校统一选派,统一编组,分片实施;体检由西部战区总医院和战略支援部队第27基地医院负责。
(一)确定上线名单。6月27日前,省教育考试院会同省军区战备建设局,根据考生志愿按考分从高到低的顺序,区分科类和性别,在相应批次录取控制分数线上,原则上按照招生计划数3倍比例确定上线考生名单。
(二)公布相关信息。面试和体检有关信息均通过省教育考试院门户网站发布(网址:www.sceea.cn)。1.考生上线信息。6月27日前,公布面试和体检分数线、上线考生名单,同时明确面试和体检日程安排、组织流程、标准条件、复议程序、申诉渠道、结论查询等事项。考生本人及时自行查询是否进入面试和体检名单,也可向当地军分区(警备区)、县级人民武装部问询。2.面试和体检结论信息。考生上站体检结束次日,由相关军分区告知面试和体检结论。7月6日前,网上公布面试和体检合格名单。
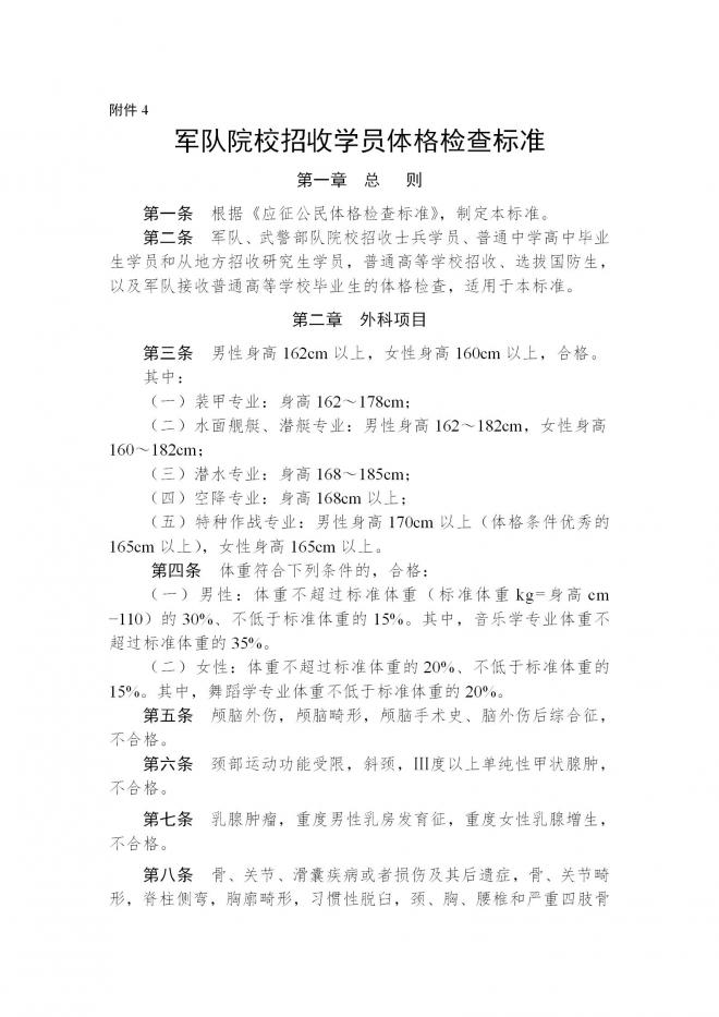
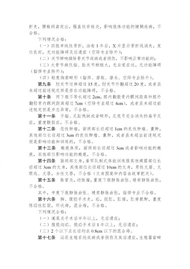
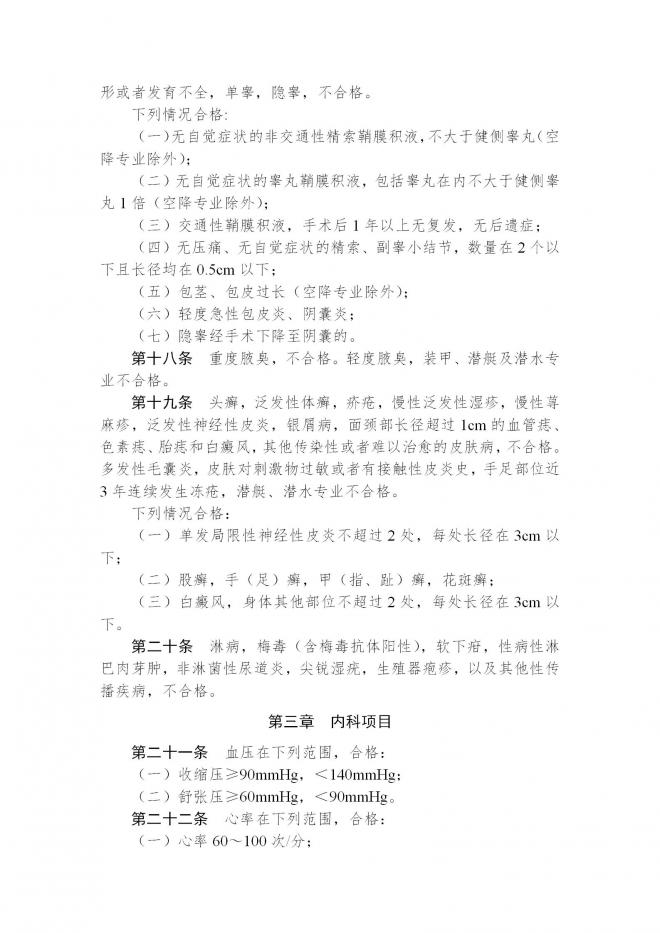
(三)组织面试和体检。1.省军区于体检前3日,向承检医疗机构提供送检对象基本信息。2.6月29日至7月4日,组织面试和体检。上线考生按照面试和体检日程安排,携带“高中阶段国家体质健康测试”报告(考生自行及时到就读高中从“国家学生体质健康网”打印制式报告,加盖学校公章),自行到相应片区参加面试和体检。全省划设2个片区,①西昌片区:凉山州、攀枝花市上线考生,在西昌市战略支援部队第27基地医院组织面试和体检。②成都片区:除凉山州、攀枝花市,其余各市(州)上线考生,在成都市西部战区总医院附属口腔医院组织面试和体检。3.面试和体检同步实施,上线考生按现场编组参加面试和体检;承检医院按《军队院校招收学员体格检查标准》(军后卫〔2016〕305号,附件4)对参检考生实施体检,现场可得出结论的项目当场告知考生本人。4.异议处理。考生对体检结论有异议的,可以在接到体检结论当日,通过军分区逐级申请一次复检,其组织实施程序和要求同初检;对于可通过服用药物或者其他治疗手段影响检查结果的项目和当场不能得出结论的血液、尿液检验项目,不予复查,体检结论以初检结论为准;女性体检对象因生理期导致个别体检项目不符合标准要求的,在全部体检结束前可申请一次复查,体检结论以复检结论为准,时间不允许情况下由承检医疗机构结合临床进行综合判定。
四、录取
军队院校招生,采用远程网上录取方式,安排在本科提前批投档录取,在普通高等学校本科第一批次录取工作开始前结束。
(一)投档。省教育考试院根据省军区提供的政治考核、面试和体检合格考生名单,按照考生志愿和分数,区分性别、科类、专业,按照各院校招生计划数的110%投档(投档数量按四舍五入取整)。总分成绩相同的依次比较单科成绩,其中文科专业比较顺序为语文、数学、外语,理科专业比较顺序为数学、语文、外语。除同分考生外,不得超比例投档。第一、二志愿投档时院校投档控制线不得低于该院校第一志愿面试和体检分数线。
(二)录取。招生院校根据考生成绩及专业要求按照从高分到低分的顺序择优录取。当符合投档条件第一志愿考生数量不足时,省教育考试院从非第一志愿符合投档条件的考生中,按照从高分到低分顺序和招生计划缺额数量的100%向招生院校投档,录取考生成绩不得低于自主招生控制线;数量仍不足时,省教育考试院会同省军区面向社会公布缺招计划,在政治考核、面试和缺招专业体检合格的考生中公开征集报考志愿,并按照从高分到低分顺序和招生计划缺额数量的100%向招生院校投放征集志愿档案。
烈士子女、因公牺牲军人的子女、现役军人子女,在投档比例范围内优先录取。
(三)退档。投档录取过程中,招生院校与省教育考试院对考生退档意见不一致时,由招生院校填写《退档申请单》,详细说明退档理由和政策依据,省教育考试院会同省军区提出复审意见。若双方意见仍然存在分歧,由全军招生办会同教育部有关部门作出最终裁定。
8月20日前,省教育考试院应按规定的格式向省军区提供各军队院校录取考生数据库及名册。录取工作结束一个月内,省教育考试院负责将录取考生的中学档案统一邮寄给各院校;录取考生的政治考核表、面试表、体检表,由省军区寄送各院校。
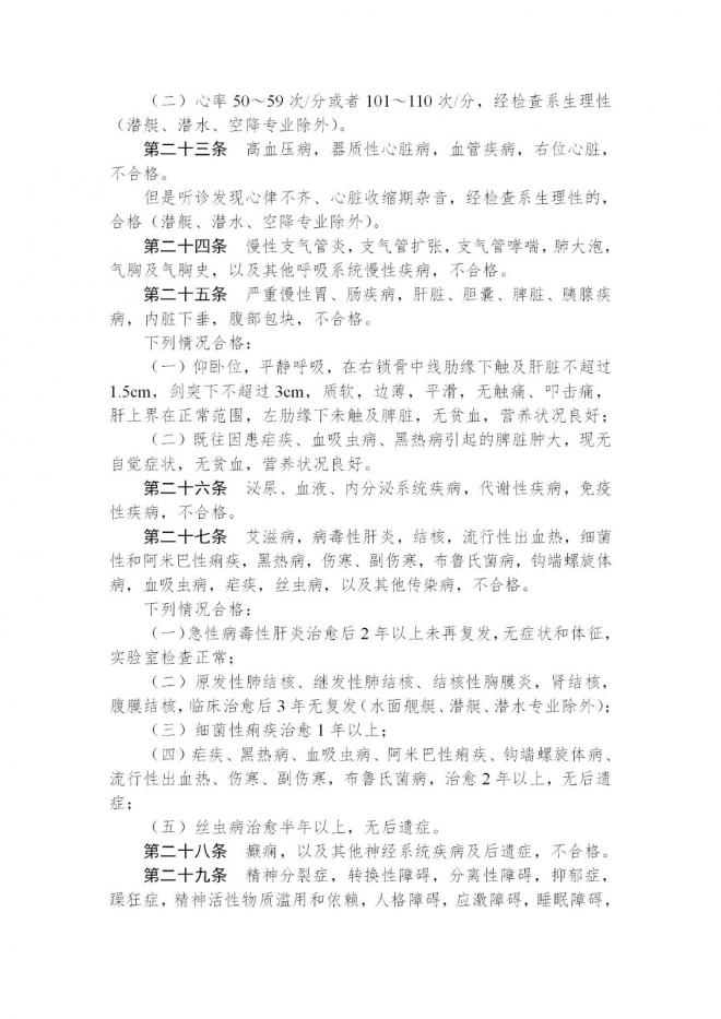
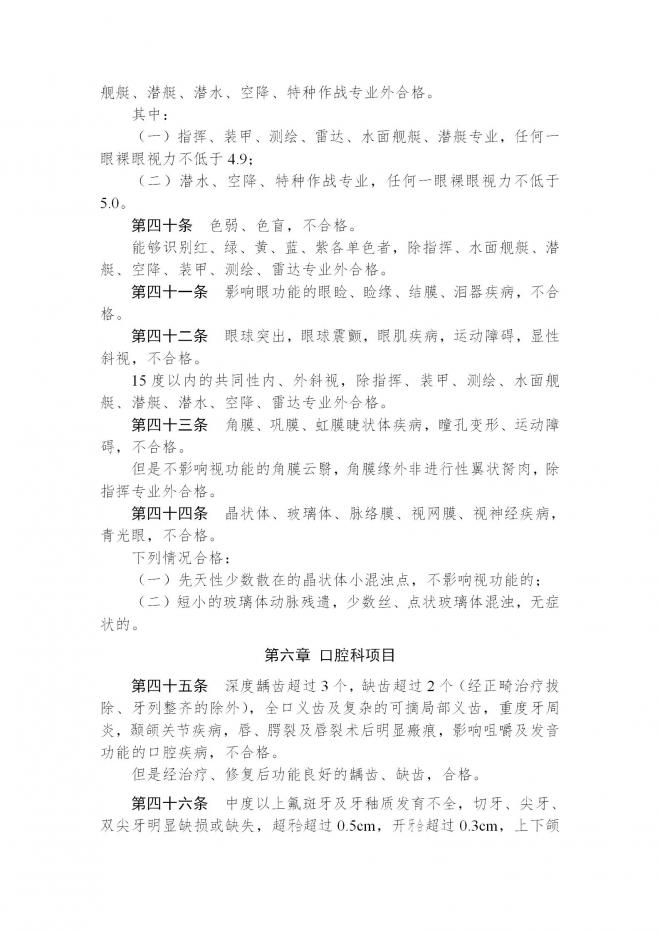
五、有关要求
(一)加强组织领导。军地各级招生主管部门要密切配合,通力协作,共同做好军队院校招收青年学生工作。成都片区面试和体检工作由省军区战备建设局负责组织;西昌片区面试和体检工作由凉山军分区牵头负责成立片区面试和体检工作领导小组,军分区会同战略支援部队第27基地医院加强对本片区有关工作的组织领导。各承检医院要严密组织体检,实行主检医生负责制,医院对体检结论负责。要加强面试和体检现场管理,加强警戒警卫力量,制定突发事件应急处置预案,确保面试和体检工作安全顺利。
(二)认真履职尽责。要严格按照有关政策规定,认真执行政治考核、面试、体检的标准和程序,坚决杜绝弄虚作假和迁就照顾,确保政治考核、面试和体检质量。考生户籍地和居住地不在同一地的,各军分区有关部门要加强军地协调对接,确保政治考核衔接有序。主检医生要严格按标准检查规定项目,规范填写体格检查情况。招生工作坚持谁考核、谁签字、谁负责,对新生入学复查复审发现的问题,将采取“倒查”办法,严肃追究相关领导和工作人员责任。
(三)加强监督管理。省军队院校招生领导小组将派出联合督查组,对各地招生工作实施全程监督。各级招生部门要自觉接受纪检监察部门的检查监督,严禁利用工作之便在军校招生中从事违法违纪活动,违者一律严肃处理。严格落实家长参与监督制度,片区面试和体检工作领导小组每天随机抽取5名家长代表进入面试和体检现场,监督有关工作。省教育考试院和省军区设立监督举报电话,分别为:028-85156581、86686315。
(四)强化疫情防控。各级要坚决贯彻落实国家和军队应对疫情防控工作各项要求,提高政治站位,加强组织领导,统筹考虑属地疫情形势、应急响应级别和招生工作安排,扎实抓好疫情防控工作。各级招生主管部门要及时向考生通报参加面试和体检疫情防控要求和注意事项,督促考生做好自我监测防护。各军分区(警备区)战备建设处要准确掌握参检考生病情情况,及时报告并处置异常情况。各参检考生要向当地人民武装部如实报告个人情况,配合承检医院完成检前筛查。面试和体检期间,考生家长不得进入面试和体检区域,对故意隐瞒病情或不服从管理、影响秩序的考生和考生家长,将取消考生参检资格并依法追究责任。
附件:
1.2022年军队院校在川招收普通高中毕业生计划

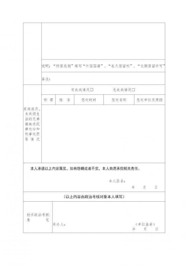
2.军队院校招收普通高中毕业生政治考核表






3.军队和武警院校招收普通高中毕业生面试表

4.军队院校招收学员体格检查标准













报考军队院校考生,年龄不低于17周岁、不超过20周岁(截至2022年8月31日),参加今年普通高等学校招生全国统一考试的普通中学高中毕业生,高中阶段体质测试成绩及格以上,应届、往届均可报考。志愿从事国防事业,身体和心理健康,参加由军队组织的政治考核、面试和体格检查,结论均为合格。...查看更多

今年,军队院校在我省招收应届、往届普通高中毕业生463人(理科男生424人、理科女生26人、文科男生12人、文科女生1人),均为提前第一批本科。...查看更多
如果你需要在线作图,30gk小编推荐个不错的在线作图网站:https://www.zhaotu.com/
以上,就是30高考网的小编给大家带来的四川关于做好2022年军队院校在川招收普通高中毕业生工作的通知全部内容,希望对大家有所帮助!
本文标题:四川关于做好2022年军队院校在川招收普通高中毕业生工作的通知
wap地址: https://m.30gk.com/newsdetail/258945.html